An overview of common architecture approaches in .NET
Modern .NET development brings together many architectural ideas that help teams structure applications, manage complexity, and support long-term maintainability. These approaches do not all belong to the same category—some are presentation patterns, others are layered architectures, domain modeling philosophies, distributed system architectures, or data-flow patterns.
This article provides a clear, accurate overview of several widely adopted approaches: MVC, 3-Layer Architecture, Clean Architecture, Domain-Driven Design (DDD), Microservices, and CQRS.
You’ll learn what they are, when to use them, and how they relate to each other in modern .NET applications.
1. Presentation-Centric Approaches
These approaches originated from the need to organize UI logic separately from business logic and data storage.
1.1. Model–View–Controller (MVC)
MVC is a presentation pattern that structures how a web application handles requests and renders responses. It focuses on separating concerns within the UI layer, not defining the entire system architecture.

What MVC Actually Defines
- A clear request/response flow for server-rendered web apps
- Separation of UI responsibilities
- Controller: handles requests and orchestrates data
- Model: data prepared for the view
- View: render UI (HTML, Razor)
- Does not define domain logic, business rules, or data access layers
Characteristics
- Strong separation between Controller and View
- Great for server-side rendering
- Easy to build and maintain for content-heavy websites
- Requires discipline to avoid business logic leaking into controllers
Use Cases
- Systems that prefer server-side rendering over SPA complexity
- ASP.NET MVC / Razor Pages web applications
- SEO-focused websites (catalogs, e-commerce, marketing sites)
- Transactional apps with form-based UI
- Small to medium monolithic applications
1.2. 3-Layer Architecture
The 3-Layer Architecture is a classic and highly adopted structure in enterprise .NET applications. It organizes the system into clear logical layers, ensuring each layer has a single, well-defined responsibility. This helps teams manage complexity as the system grows.

What Each Layer Does
- Presentation Layer (UI):
Handles user interaction, receives input, and triggers actions. Contains Controllers, Razor Pages, or API endpoints.
- Business Logic Layer (BLL):
Contains application logic, domain rules, validation, and orchestration of workflows. This layer determines how data should be processed.
- Data Access Layer (DAL):
Communicates with the database, executes queries, and provides persistence. Usually implemented with Repository patterns or EF Core DbContext.
Typical Folder Structure

Characteristics
- Simple to understand and adopt
- Works well for CRUD workflows
- Promotes logical separation but not necessarily strict independence
- Can become tightly coupled when the project grows (especially between BLL ↔ DAL)
Use Cases
- CRUD-heavy business applications
- Internal management systems (ERP modules, HR tools, inventory, etc.)
- Teams with varying skill levels
- Projects with tight timelines where clarity and simplicity matter more than perfect abstraction
2. Domain-Centric Approaches
Domain-centric architectures place business logic at the heart of the system, ensuring it remains independent from external concerns like UI frameworks, databases, or third-party services. These approaches aim to protect domain rules from accidental coupling and keep the system maintainable as it grows.
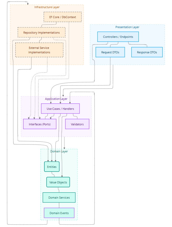
2.1. Clean Architecture
Clean Architecture emphasizes strict separation between the core business logic and everything else. The key principle:
📌 All dependencies must point inward — toward the domain and use cases.
The inner layers never depend on the outer layers.

Typical Folder Structure

Layers Explained
- Domain Layer
Contains the pure business rules: Entities, Value Objects, and domain services. No dependencies on any framework — this layer is timeless.
- Application / Use Case Layer
Coordinates operations, defines use-case logic, and controls workflows. It knows what needs to be done, not how it’s implemented.
- Infrastructure Layer
External implementations: EF Core, SQL, external APIs, email services, and file systems. This layer depends on the inner layers via interfaces.
- Presentation Layer
Controllers, UI, API endpoints — the outermost layer that interacts with users or clients.
Benefits
- Very high testability (domain and use cases can be tested without mocks of infrastructure)
- Framework-agnostic (ASP.NET Core, Blazor, MAUI, etc. can be swapped)
- Infrastructure becomes replaceable and isolated
- Long-term maintainability for evolving systems
Use Cases
- Medium to large enterprise systems
- Applications are expected to evolve over many years
- Systems with complex business rules
- Teams that value architecture quality and long-term maintainability
2.2. Domain-Driven Design (DDD)
DDD is not a concrete architecture. It is a strategic and tactical approach to modeling complex business domains so that software accurately reflects real-world business rules.
It can be implemented using various architectures (Layered, Clean, etc.), but its value comes from how it structures the domain knowledge, not how you arrange folders.
Core Concepts
- Entities — domain objects defined by identity, not attributes (e.g., Order, Customer).
- Value Objects — immutable objects defined entirely by their values (e.g., Money, Address).
- Aggregates — clusters of entities and value objects governed by a single root enforcing invariants.
- Repositories — abstractions for retrieving/storing aggregates without leaking persistence details.
- Domain Events — meaningful business occurrences (e.g., OrderPlaced, PaymentFailed).
- Bounded Contexts — explicit boundaries where a domain model is valid; prevents “universal model” anti-pattern.
Example of a bounded Context Map
The diagram below shows a simplified example of how multiple bounded contexts may interact in a real-world system.
Each bounded context owns its domain model and communicates with others through well-defined interactions or domain events.

Why DDD Matters
- Forces teams to collaborate with domain experts
- Prevents overly generic “one model fits all” systems
- Breaks large domains into manageable, autonomous components
- Reduces accidental complexity by focusing on business meaning
Use Cases
- Domains with complex rules: banking, insurance, trading, healthcare
- Systems where incorrect behavior has a high business cost
- Long-term projects that evolve with changing business requirements
- Organizations with domain experts deeply involved in modeling
3. Distributed System Approaches
As systems grow in size, traffic, and organizational complexity, a single deployable unit (monolith) can become harder to scale, evolve, and coordinate across teams.
Distributed system approaches address these challenges by dividing a system into multiple autonomous services, each responsible for a specific business capability and capable of evolving independently.
3.1 Microservices
Microservices architecture decomposes an application into small, independently deployable services.
Each service owns its business logic, data, and deployment lifecycle, and communicates with others through well-defined APIs or messaging.

Key Principles
- Independent deployability
Each service can be built, tested, and deployed without redeploying the entire system. - Database per service
Data is not shared at the database level, reducing tight coupling between services. - Business-aligned boundaries
Services typically align with bounded contexts from Domain-Driven Design.
Trade-offs
While powerful, microservices introduce significant complexity:
- Distributed communication and latency
- Data consistency challenges
- Observability, monitoring, and debugging overhead
- Higher operational and infrastructure cost
Microservices are not a default choice, but a strategic one.
Use Cases
- Large-scale systems with high traffic or availability requirements
- Organizations with multiple autonomous teams
- Systems requiring independent scaling and release cycles
3.2 Command Query Responsibility Segregation (CQRS)
CQRS is a pattern that separates write operations (Commands) from read operations (Queries).
The core idea is simple: a system does not have to use the same model to write data and to read data.
This separation allows each side to evolve and scale independently, based on its own workload and performance needs.

Note: Using separate databases is common but not required.
CQRS is about separating models and responsibilities, not necessarily physical storage.
Why CQRS Exists
In many real-world systems:
- Writes are complex and validation-heavy
- Reads are frequent, simple, and performance-sensitive
- Optimizing for one often hurts the other
CQRS addresses this by allowing:
- Rich domain models on the write side
- Simple, query-optimized models on the read side
Benefits
- Removes read/write coupling
- Enables independent optimization of queries and commands
- Improves scalability for asymmetric workloads
- Works well with event-driven systems and Event Sourcing
Trade-offs
CQRS also introduces additional complexity:
- Data synchronization between read and write models
- Eventual consistency
- More moving parts to maintain
It should be applied selectively, not as a default.
Use Cases
- Systems with drastically different read and write workloads
- Event-driven architectures
- High-throughput domains such as:
- Fintech
- Logistics
- IoT platforms
4. Conclusion
The architectural approaches discussed in this article serve different purposes and operate at different levels, rather than competing with each other.
Some focus on UI organization (MVC), some define logical separation (3-Layer Architecture), others protect business logic and long-term maintainability (Clean Architecture, DDD), while Microservices and CQRS address scalability, deployment, and data flow at system scale.
The table below summarizes these approaches by type, intent, and typical scale, providing a practical reference rather than a prescriptive rule set.
| Concept | Type | Purpose | Typical Scale |
|---|---|---|---|
| MVC | UI / Presentation Pattern | Organize UI and web request flows | Small → Medium |
| 3-Layer Architecture | Layered Architecture | Separate UI, business logic, data | Small → Medium |
| Clean Architecture | Domain-centric Architecture | Maintainability & testability | Medium → Large |
| DDD | Design Philosophy | Model and manage complex domains | Medium → Large |
| Microservices | Distributed System Architecture | Independent deployability & scaling | Large |
| CQRS | Data Flow Pattern | Separate read/write models | Large, complex domains |
Rather than choosing a single “best” architecture, effective .NET systems often combine multiple approaches, applying each where it fits best.
Understanding .NET architecture approaches in this structured way helps teams make deliberate, context-aware decisions as systems evolve in size and complexity.
