1. Introduction
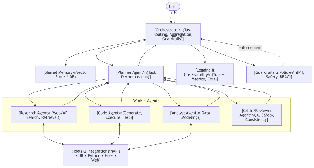
Multi‑Agent Orchestration coordinates multiple specialized AI agents—each with a distinct role, memory, and tools—to collaboratively solve complex tasks. An orchestrator governs how tasks are decomposed, routed, and verified, while a planner and worker agents execute and refine work in a controlled workflow.
2. Core Concepts
- Agent: An autonomous component (often LLM‑powered) with a role, policies/guardrails, and access to tools (APIs, databases, Python, search, etc.).
- Orchestrator: The controller that breaks down user intents, assigns tasks, manages conversation state, handles retries, and merges outputs.
- Planner Agent: Translates user intent into a plan (steps, owners, dependencies).
- Worker Agents: Specialists that complete tasks (e.g., Researcher, Coder, Analyst, Reviewer).
- Memory: Shared and/or per‑agent stores for context, decisions, artifacts, and tool outputs.
- Communication Protocol: Natural language or structured messages (JSON), often event‑ or graph‑driven.
3. Reference Architecture (Diagram)

4. Technology Stack (recommended)
- ASP.NET Core 8/9 — web API & hosting.
- Microsoft Semantic Kernel (SK) — LLM orchestration, plugins/tools, and agent patterns.
- Azure OpenAI (or OpenAI) — GPT models for Planner/Agents.
- Memory (choose one):
- Azure AI Search (vector + keyword)
- Azure Cosmos DB or PostgreSQL for structured state/artifacts
- Redis for short‑term cache & throttling
- Observability:
- OpenTelemetry + Application Insights
- Optional for scale:
- Microsoft Orleans for distributed, durable, actor‑style agents.
- Security/Guardrails:
- Input/Output filters, schema validation, role‑based access, content filtering via Azure AI Content Safety.
5. End‑to‑End Flow
- Request Intake (API/Controller) → Orchestrator receives the user goal and context.
- Planning → Planner agent (LLM) creates a structured, dependency‑aware plan (JSON).
- Execution → Planner dispatches steps to worker agents (Research, Code, Analyst).
- Tools → Agents call approved tools/plugins (APIs, search, Python sandbox).
- Review → Reviewer verifies correctness, safety, and contracts.
- Aggregation → Orchestrator merges results, updates Memory, returns response.
- Observability → All prompts, tool calls, tokens, cost, and latency are traced.
6. Data Contracts (strongly recommended)
- Inter‑agent messages: JSON schema with fields like
role,stepId,inputs,artifacts,status,citations,cost. - Tool outputs: Validated JSON with versioned schema.
- Memory records:
{ key, vector, metadata, ttl }.
This keeps the system deterministic and testable.
7. C# Implementation Sketch (Semantic Kernel + Azure OpenAI)
This is production‑friendly scaffolding you can adapt. It uses Semantic Kernel for LLM calls and a clean IAgent contract. Replace placeholders with your keys/endpoints.
// Program.cs
using Microsoft.SemanticKernel;
using Microsoft.SemanticKernel.ChatCompletion;
using Microsoft.Extensions.AI;
using Azure.AI.OpenAI;
var builder = WebApplication.CreateBuilder(args);
// 1) Configure Azure OpenAI (or OpenAI)
// Use AzureOpenAIClient for Azure; OpenAIClient for OpenAI
builder.Services.AddSingleton(new OpenAIClient(
new Uri(builder.Configuration["AzureOpenAI:Endpoint"]!),
new Azure.AzureKeyCredential(builder.Configuration["AzureOpenAI:ApiKey"]!)
));
builder.Services.AddSingleton<IChatCompletionService>(sp =>
{
var client = sp.GetRequiredService<OpenAIClient>();
// SK adapter over Azure OpenAI Chat Completions
return new AzureOpenAIChatCompletionService(
modelId: builder.Configuration["AzureOpenAI:Deployment"]!,
client: client
);
});
// 2) Register Semantic Kernel
builder.Services.AddKernel();
// 3) Register our agents and orchestrator
builder.Services.AddSingleton<PlannerAgent>();
builder.Services.AddSingleton<ResearchAgent>();
builder.Services.AddSingleton<CodeAgent>();
builder.Services.AddSingleton<AnalystAgent>();
builder.Services.AddSingleton<ReviewerAgent>();
builder.Services.AddSingleton<AgentOrchestrator>();
var app = builder.Build();
// Simple API endpoint
app.MapPost("/orchestrate", async (
OrchestrationRequest req,
AgentOrchestrator orchestrator) =>
{
var result = await orchestrator.HandleAsync(req);
return Results.Ok(result);
});
app.Run();
public record OrchestrationRequest(string Goal, Dictionary<string, object>? Context);
// ---------------- Core Contracts ----------------
public interface IAgent
{
string Name { get; }
Task<AgentResult> HandleAsync(AgentMessage message, CancellationToken ct = default);
}
public record AgentMessage(
string Role, // e.g., "research", "code", "analyze", "review"
string Instruction, // natural language task
Dictionary<string, object>? Inputs = null,
Dictionary<string, object>? Memory = null);
public record AgentResult(
string StepId,
string Status, // "ok", "needs-info", "error"
string Output,
Dictionary<string, object>? Artifacts = null,
IEnumerable<string>? Citations = null);
// ---------------- Orchestrator ----------------
public class AgentOrchestrator
{
private readonly PlannerAgent _planner;
private readonly IReadOnlyDictionary<string, IAgent> _agents;
public AgentOrchestrator(
PlannerAgent planner,
ResearchAgent research,
CodeAgent code,
AnalystAgent analyst,
ReviewerAgent reviewer)
{
_planner = planner;
_agents = new Dictionary<string, IAgent>(StringComparer.OrdinalIgnoreCase)
{
["research"] = research,
["code"] = code,
["analyze"] = analyst,
["review"] = reviewer
};
}
public async Task<object> HandleAsync(OrchestrationRequest request, CancellationToken ct = default)
{
// 1) Ask planner for a stepwise plan
var plan = await _planner.CreatePlanAsync(request.Goal, request.Context, ct);
var results = new List<AgentResult>();
// 2) Execute steps in order (you can parallelize by dependency groups)
foreach (var step in plan.Steps)
{
if (!_agents.TryGetValue(step.Role, out var agent))
throw new InvalidOperationException($"No agent registered for role '{step.Role}'");
var message = new AgentMessage(step.Role, step.Instruction, step.Inputs, step.Memory);
var result = await agent.HandleAsync(message, ct);
results.Add(result);
// Feed outputs back to planner for possible replanning or next steps
await _planner.NotifyStepResultAsync(step.Id, result, ct);
}
// 3) Final aggregation by planner (could also live here)
var final = await _planner.SummarizeAsync(request.Goal, results, ct);
return new { plan, results, final };
}
}
// ---------------- Planner ----------------
public class PlannerAgent
{
private readonly IChatCompletionService _chat;
public PlannerAgent(IChatCompletionService chat) => _chat = chat;
public async Task<Plan> CreatePlanAsync(string goal, Dictionary<string, object>? context, CancellationToken ct)
{
var sys = """
You are a Planner. Break the user's goal into 3-7 steps.
Each step must have: id, role in ["research","code","analyze","review"],
instruction (one sentence), and optional inputs/memory.
Return strictly valid JSON with { "steps": [ ... ] }.
""";
var prompt = $"Goal: {goal}\nContext: {System.Text.Json.JsonSerializer.Serialize(context ?? new())}";
var resp = await _chat.GetChatMessageContentAsync([new ChatMessageContent(AuthorRole.System, sys),
new ChatMessageContent(AuthorRole.User, prompt)], ct: ct);
// Minimal JSON parsing with safe defaults
var json = resp.Content?.ToString() ?? """{ "steps": [] }""";
return System.Text.Json.JsonSerializer.Deserialize<Plan>(json) ?? new Plan([]);
}
public Task NotifyStepResultAsync(string stepId, AgentResult result, CancellationToken ct)
=> Task.CompletedTask; // Could trigger replanning or memory updates
public async Task<string> SummarizeAsync(string goal, List<AgentResult> results, CancellationToken ct)
{
var sys = "Summarize the results concisely with citations when available.";
var joined = string.Join("\n\n", results.Select(r => $"{r.StepId} ({r.Status}): {r.Output}"));
var resp = await _chat.GetChatMessageContentAsync(
[new ChatMessageContent(AuthorRole.System, sys),
new ChatMessageContent(AuthorRole.User, $"Goal: {goal}\n\nResults:\n{joined}")], ct: ct);
return resp.Content?.ToString() ?? string.Empty;
}
}
public record Plan(List<PlanStep> Steps);
public record PlanStep(string Id, string Role, string Instruction,
Dictionary<string, object>? Inputs, Dictionary<string, object>? Memory);
// ---------------- Example Worker Agents ----------------
public class ResearchAgent : IAgent
{
public string Name => "ResearchAgent";
private readonly IChatCompletionService _chat;
public ResearchAgent(IChatCompletionService chat) => _chat = chat;
public async Task<AgentResult> HandleAsync(AgentMessage message, CancellationToken ct = default)
{
// Typically you would call Azure AI Search or a web tool; here we use LLM + tool hint
var sys = "You are a research specialist. Provide factual, cited summaries. Use bullet points.";
var resp = await _chat.GetChatMessageContentAsync(
[new ChatMessageContent(AuthorRole.System, sys),
new ChatMessageContent(AuthorRole.User, message.Instruction)], ct: ct);
return new AgentResult(Guid.NewGuid().ToString("N"), "ok", resp.Content?.ToString() ?? "", citations: new[] { "source:internal" });
}
}
public class CodeAgent : IAgent
{
public string Name => "CodeAgent";
private readonly IChatCompletionService _chat;
public CodeAgent(IChatCompletionService chat) => _chat = chat;
public async Task<AgentResult> HandleAsync(AgentMessage message, CancellationToken ct = default)
{
var sys = "You write safe, minimal C# code. Return code only in fenced blocks.";
var resp = await _chat.GetChatMessageContentAsync(
[new ChatMessageContent(AuthorRole.System, sys),
new ChatMessageContent(AuthorRole.User, message.Instruction)], ct: ct);
return new AgentResult(Guid.NewGuid().ToString("N"), "ok", resp.Content?.ToString() ?? "");
}
}
public class AnalystAgent : IAgent
{
public string Name => "AnalystAgent";
private readonly IChatCompletionService _chat;
public AnalystAgent(IChatCompletionService chat) => _chat = chat;
public async Task<AgentResult> HandleAsync(AgentMessage message, CancellationToken ct = default)
{
var sys = "You are a data analyst. Provide concise insights and simple tables.";
var resp = await _chat.GetChatMessageContentAsync(
[new ChatMessageContent(AuthorRole.System, sys),
new ChatMessageContent(AuthorRole.User, message.Instruction)], ct: ct);
return new AgentResult(Guid.NewGuid().ToString("N"), "ok", resp.Content?.ToString() ?? "");
}
}
public class ReviewerAgent : IAgent
{
public string Name => "ReviewerAgent";
private readonly IChatCompletionService _chat;
public ReviewerAgent(IChatCompletionService chat) => _chat = chat;
public async Task<AgentResult> HandleAsync(AgentMessage message, CancellationToken ct = default)
{
var sys = "You review outputs for correctness, policy compliance, and clarity. Return pass/fail and notes.";
var resp = await _chat.GetChatMessageContentAsync(
[new ChatMessageContent(AuthorRole.System, sys),
new ChatMessageContent(AuthorRole.User, message.Instruction)], ct: ct);
return new AgentResult(Guid.NewGuid().ToString("N"), "ok", resp.Content?.ToString() ?? "");
}
}
8. When to Use Multi‑Agent Orchestration
Choose it when your workload involves:
- Multi‑step tasks needing separate skills (e.g., research → coding → analysis → QA).
- Reliability requirements where review/guardrails are essential.
- Scale and evolution, where you’ll add more tools/agents over time.
9. Conclusion
Multi-Agent Orchestration is a powerful method for building intelligent, collaborative AI systems capable of handling complex, multi-step, and high-precision tasks. By combining specialized agents with a robust orchestration layer, organizations can build scalable, reliable AI workflows that surpass the capabilities of single-model solutions.
